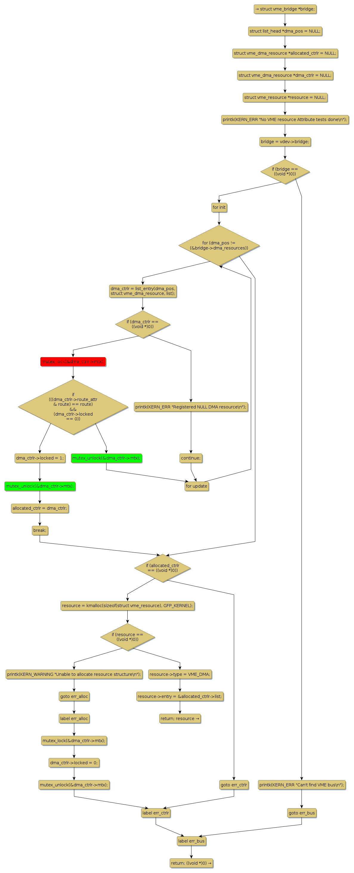
Instance Verification Kit (IVK)
mutex lock @ [16339+28+/linux-3.19-rc1/drivers/vme/vme.c]
Instance Signature: mtx
|
The Matching Pair Graph:
|
|
Function Name
|
Control Flow Graph (CFG)
|
Events Flow Graph (EFG)
|
Source Correspondence
|
|
vme_dma_request
|
|
|
[15570+15+/linux-3.19-rc1/drivers/vme/vme.c]
|